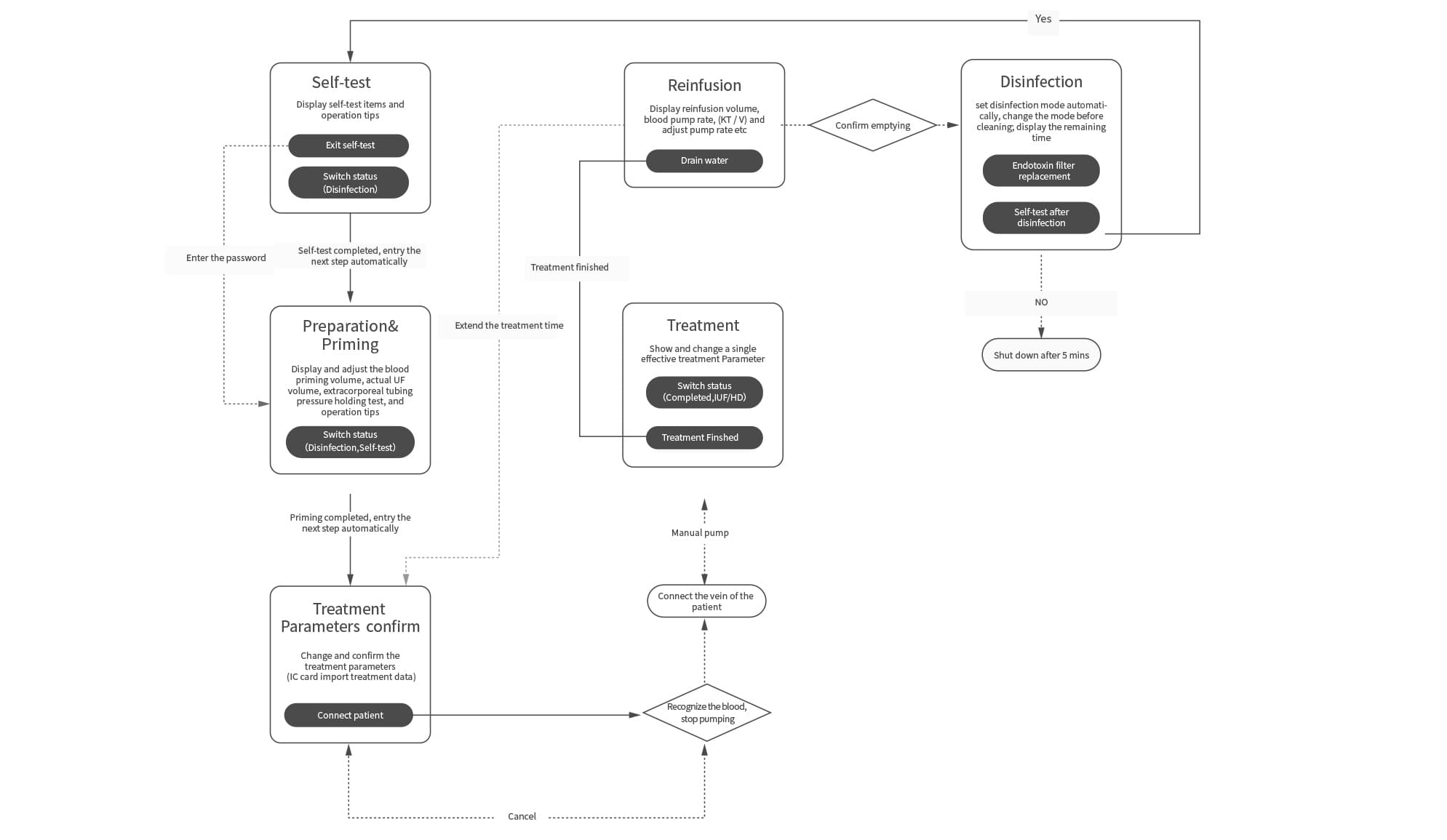
SWS is a national high-tech company that manufactures dialysis machines, blood purification consumables and operates dialysis centers. The organization is dedicated to providing comprehensive medical solutions for patients with chronic kidney disease. SWS commissioned the design of the user interface for the SWS-6000 product. This dialysis machine is used in conjunction with dialyzers and other filters and is used in cases of chronic kidney failure.
Design of the graphical user interface with corporate characteristics.
